Package-signature

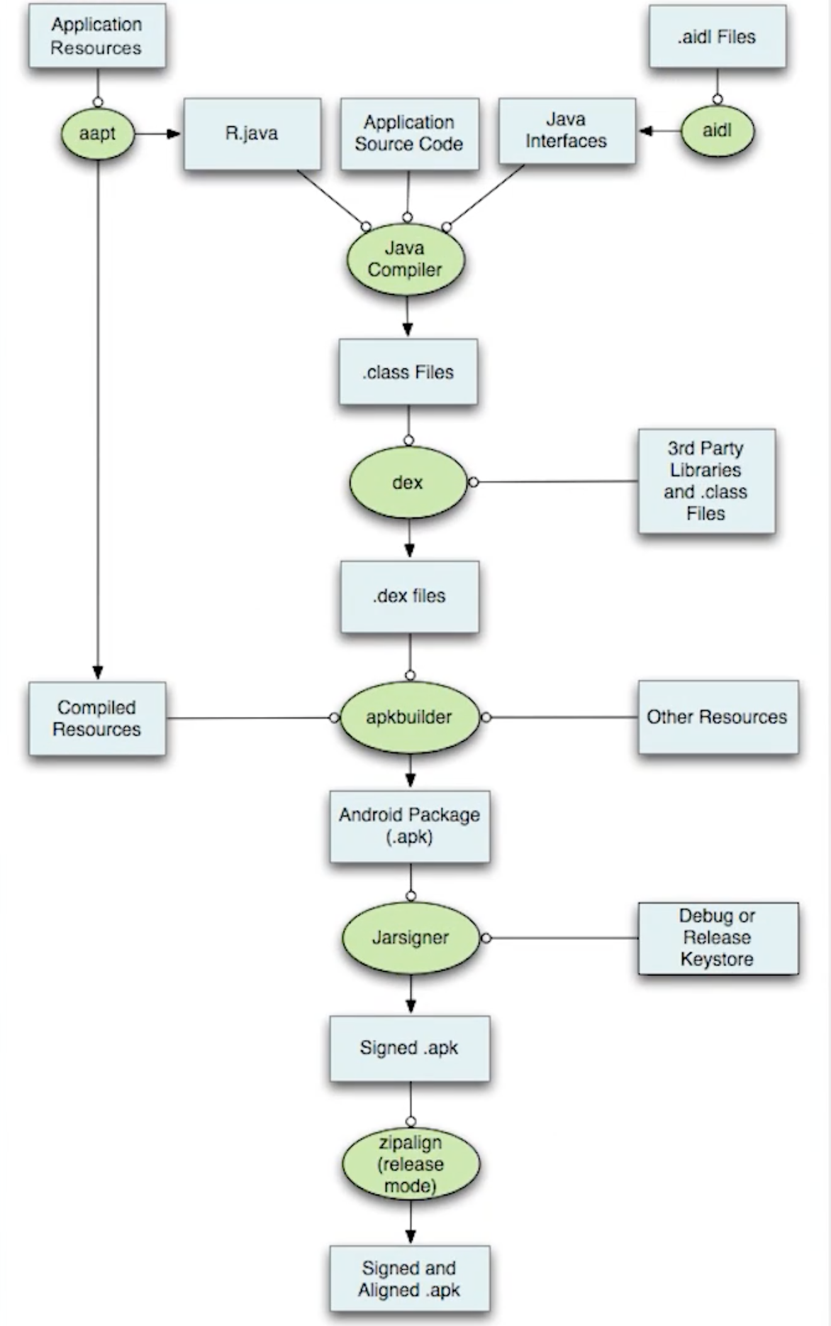
Apk打包流程

相同签名 不同包名问题

现在把项目重新生成签名,然后安装,安装后会安装失败,因为和以前的app冲突

应用安装后会在data/data 目录生成和包名一样的文件夹

虽然生成了了新的签名但是会覆盖

打包

android studio更新了新版本 打包的时候v1和v2都需要勾选才能安装

http://blog.h5min.cn/daihuimaozideren/article/details/77842549

walle打包

生成渠道包

  • 生成渠道包 ./gradlew clean assembleReleaseChannels
  • 支持 productFlavors ./gradlew clean
    assembleMeituanReleaseChannels

https://github.com/Meituan-Dianping/walle


Package-signature
https://noteforme.github.io/2017/09/21/Package-signature/
Author
Jon
Posted on
September 21, 2017
Licensed under